Advanced Management Technology
前沿管理技术 共享知识智慧

监视及系统响应的补充FMEA-MSR
FMEA-MSR(Monitoring and System Response)基于遵从系统、车辆、人员及法规的技术影响,监视及系统响应的补充FMEA对顾客操作条件下的潜在失效起因进行了分析。其目的是维护系统安全,依然按照七步法要求执行。
该方法考虑到失效起因或失效模式是否由该系统探没到或失效影响是否由驾驶员探测到。顾客操作将理解为最终用户操作或运行操作以及维护操作。
1) 伤害的严重程度、不符合法规、功能丧失或退化,以及不可接受的质量,由(S)表示。
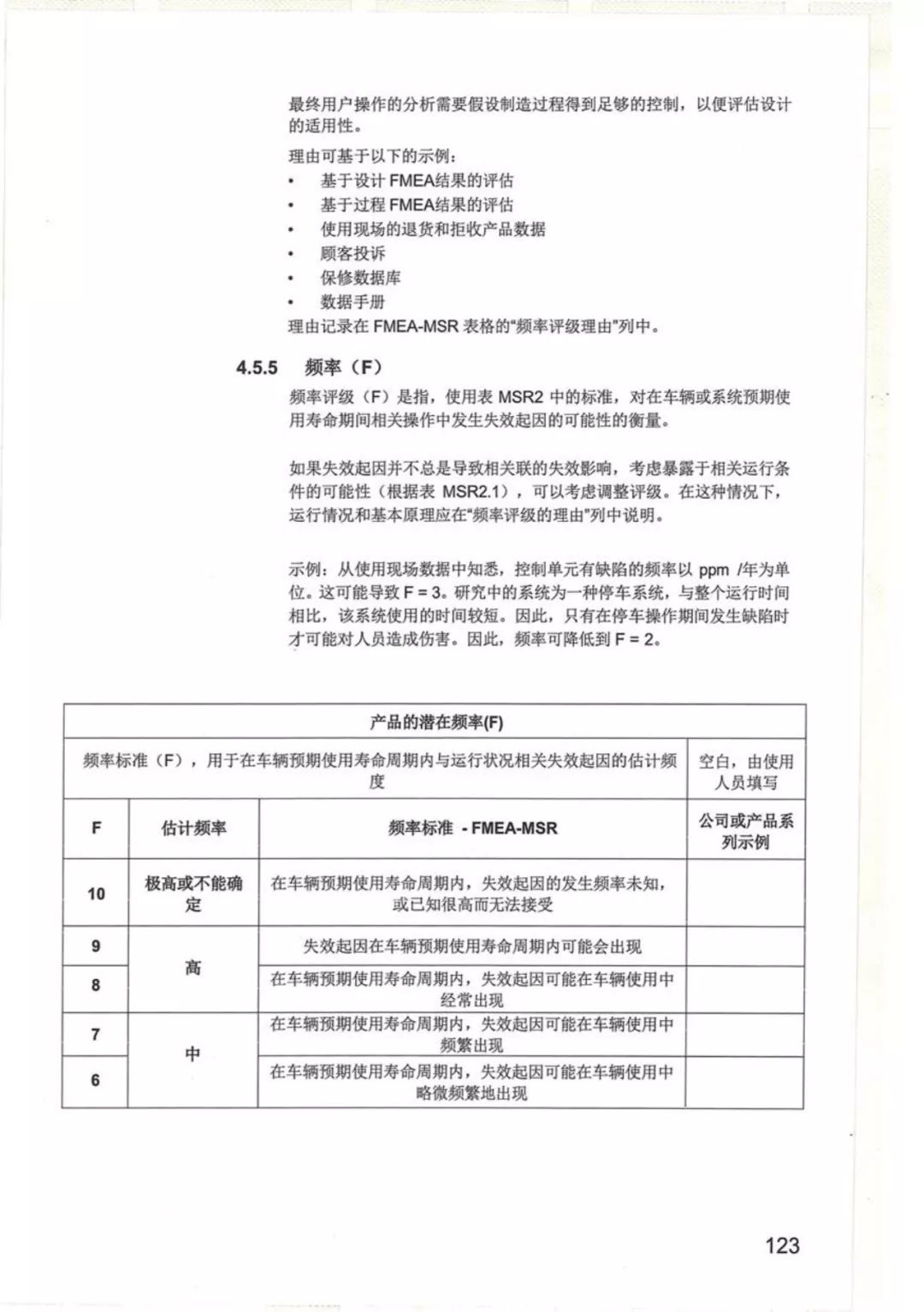
2) 在运行情况下估计的失效起因频率,由(F)表示。
3) 通过诊断探测和自动响应避免或限制失效影响的技术可能性,以及通过感官知觉和物理响应避免或限制影响的人为可能性,由(M)表示。
F和M的组合是指由于失效(失效起因)和由此产生的故障行为(失效模式)所导致的失效影响发生概率的估计。





FMEA-MSR通过评估因监视和响应所产生的降低风险的方式增值。FEEA-MSR通过与可接受的残余风险条件进行比较并评估当前的失效风险状态,得出额外监视的必要性。该分析可能属于设计FMEA的一部分,设计FMEA中该分析的开发方面从顾客操作方面时行补充分析。但它在需要诊断探测维持安全性或合规性时才加以应用。
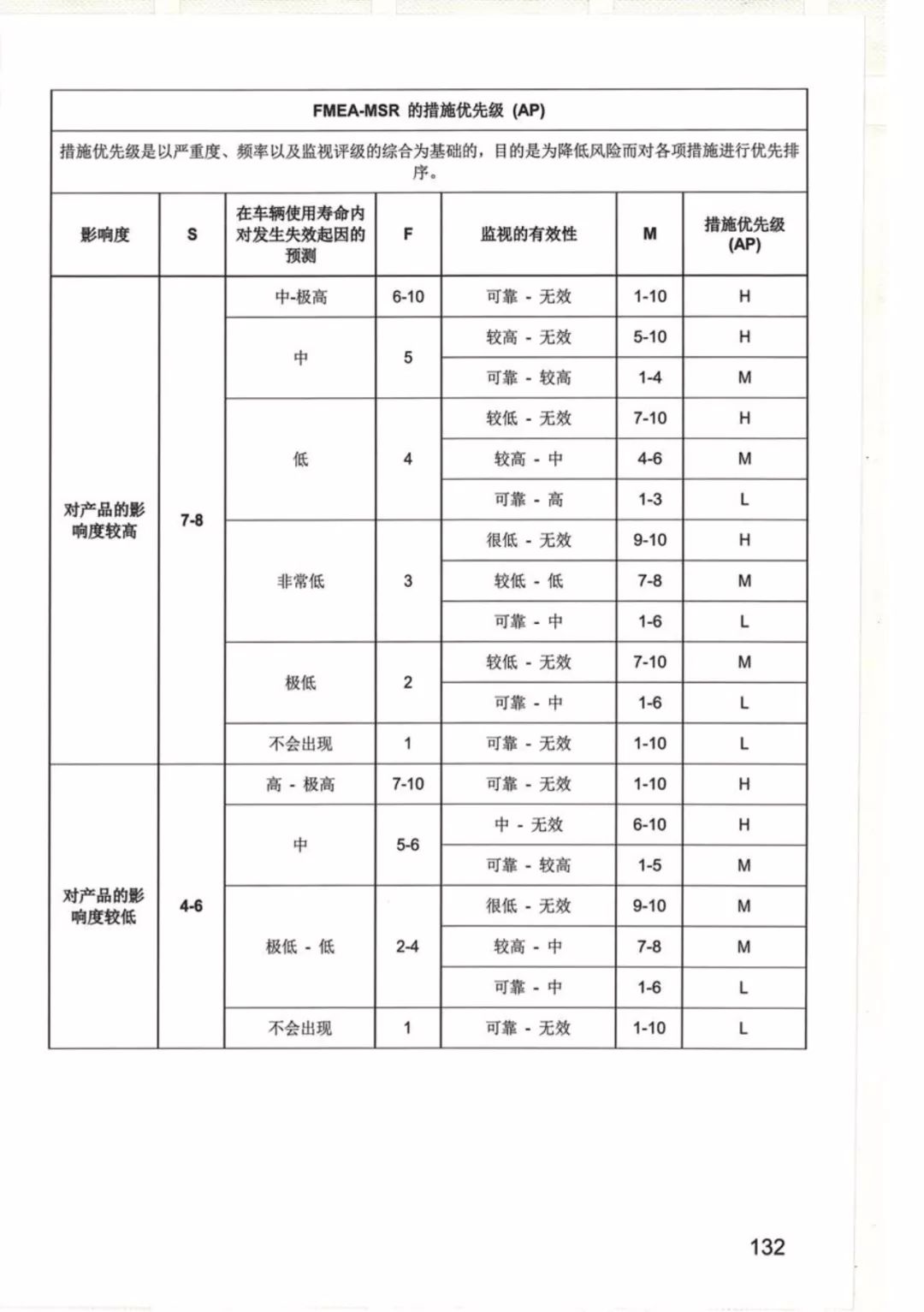
FMEA-MSR的“严重度(S)”打分规则与DFMEA的是一样的,但与PFMEA的不一样。在FMEA-MSR中如果采用了合适的监测和系统响应设计,这个“严重度(S)”是有可能被降低的。
FMEA-MSR中以“频度(F)”替代了DFMEA中的“发生度(O)”,以“监测度(M)”替代了“探测度(D)”。“频度”和“监测度”的打分规则也是特别制订的。
FMEA-MSR与DFMEA的表格格式有所差别,FMEA-MSR的表格中没有DFMEA表格中的“现行预防控制”和“现行探测控制”两列内容,但多了“诊断监测”和“系统响应”两列内容。































